米兰今日足球新闻
首页
学校概况
学院简介
学院领导
学院荣誉
学院理念
acc米兰体育
ac米兰的体育
ac米兰官方app
ac米兰官方
AC米兰app下载安卓手机
ac米兰app安卓版下载
招生就业
ac米兰app下载
就业信息
职业培训
交流合作
国际合作
米兰今日足球新闻
党建动态
学习之窗
ac米兰app官方入口
校园生活
工会
团委
学生会
学生社团
学生资助
新闻中心
生态文明教育
联系我们
联系方式
米兰今日足球新闻
米兰今日足球新闻
年度信息报告
招聘信息
特高骨专栏
政策文件
学前教育特高项目
工程师学院特高项目
AC Milan下载地址·米兰app直播下载
开放大学·大讲堂
开放大学·特色课
开放大学·兴趣课
Search...
HOME
米兰今日足球新闻
米兰今日足球新闻
米兰今日足球新闻
米兰今日足球新闻
年度信息报告
招聘信息
米兰今日足球新闻
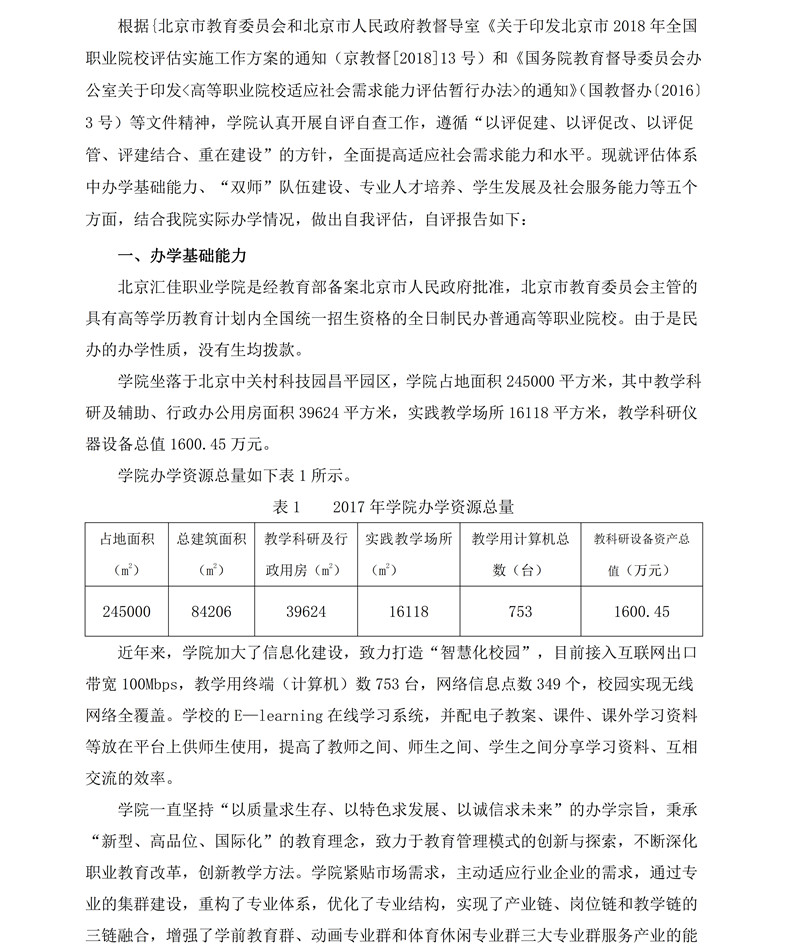
米兰体育app官方网站入口2018年我院高等职业院校适应社会需求能力评估自评报告
时间:2018-09-25 分享:
上一篇:米兰体育app官方网站入口2020年度评估工作自评报告
下一篇:米兰体育app官方网站入口2011-2012学年收费备案
map